聯絡我們
English
繁體中文
主頁
學校概覽
辦學理念及教育使命
學校課程
校長的話
學校特色
優美校園設施
校訓
校歌
校服
校徽
學校組織架構
學校文件
校務及各科組周年計劃
學校三年發展計劃
校本課後學習及支援計劃
學校行政文件
其他計劃及報告
校曆表
名師錄
校園動向
傳媒報導
學生成就
校內活動花絮
校外活動花絮
境外及境內學習
義工服務
沙田學生大使
沙田學生大使紀念相集
多元義工服務
學校宣傳影片
圖書館活動
生涯規劃相簿
姊妹學校
學生專頁
四社(雅、謙、誠、節)
學生會
學會活動
圖書館專頁
好書推介
圖書檢索站
圖書館使用守則
圖書館活動
網上自學平台
知書閱聽圖書館
學生支援
生涯規劃
生涯規劃相簿
升學出路資訊
中三至中四升高中資訊
新來港學童專頁
活動花絮
學校刊物
身心靈小天地
獎學金 / 獎勵計劃申請或本校關愛基金
海外交流組
家長專頁
家教會成員及架構
家教會活動花絮
家教會會訊
家教會校董
現任校董贈言
家長錦囊
校友會
校友會會章
校友會架構
校友會活動花絮
校友會通訊
校友會校董選舉資料
入學資訊
學校簡介短片
學校刊物
中一自行收生(2026-2027)
分配學位須知
申請表
學校課程
入學申請表
2020-2021開學 通告
首頁
>
最新消息
>
2020-2021開學 通告
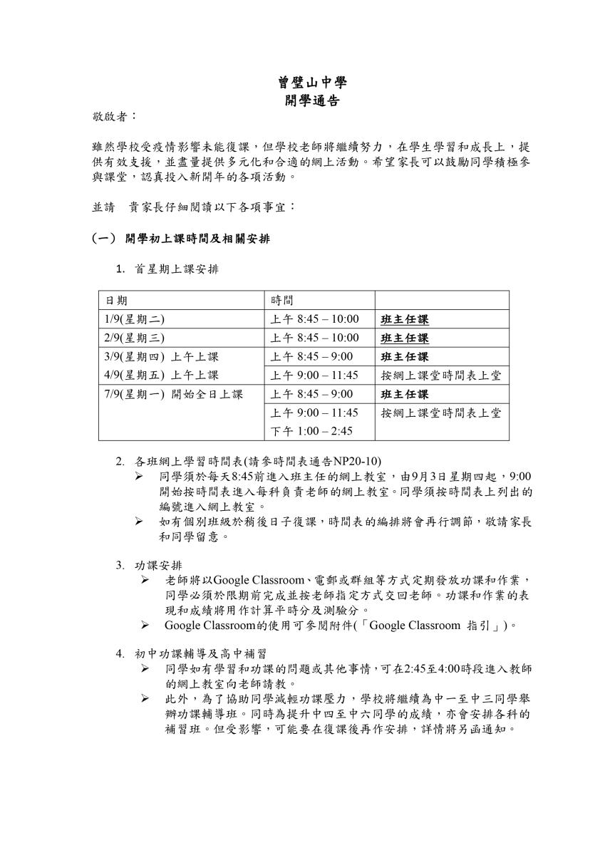
2020-2021開學 通告
日期:
01/09/2020
列印通告請按此
返回